Thanks for your feedback!
EDIT
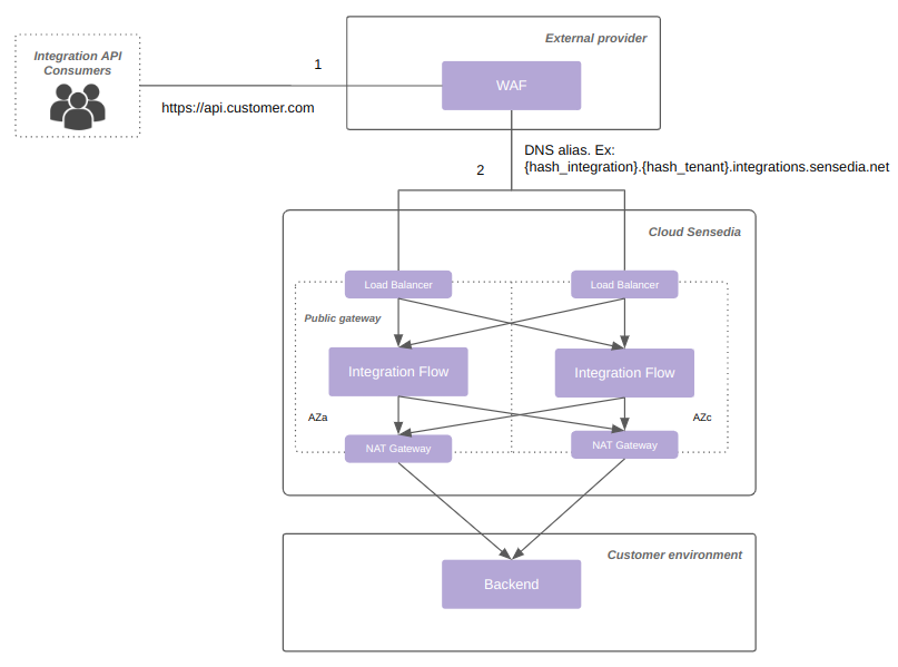
The WAF can be used to protect integrations, especially those of the REST type. The client is responsible for contracting the WAF and also for its management.
In a macro view, the activation process is:
Change the DNS to the WAF provider.
Configure the WAF provider’s "upstream" to the DNS ALIAS.
It is important that the WAF maintains the request’s original header host, which is the default behavior in most vendors.
| With the use of WAF, TLS termination will occur at the WAF layer itself. |
The diagram below represents the use of Sensedia Integrations with WAF:

Share your suggestions with us!
Click here and then [+ Submit idea]